6月5日! 华为(烟台)人工智能创新中心上线
当下,我国产业正面临升级换代,从追求量变到追求质变,传统产业的数字化、智能化转型已经迫在眉睫。习近平总书记在中共中央政治局第36次集体学习中指出:要加快传统产业数字化...
当下,我国产业正面临升级换代,从追求量变到追求质变,传统产业的数字化、智能化转型已经迫在眉睫。习近平总书记在中共中央政治局第36次集体学习中指出:要加快传统产业数字化...
近日,烟台市机关事务管理局局长刘润鹏对古天乐代言太阳集团以科技赋能烟台市政府疫情防控工作的实际行动表示感谢,并转交了烟台红十字会颁发的捐赠证书。据了解,今年2月份全民抗击疫...
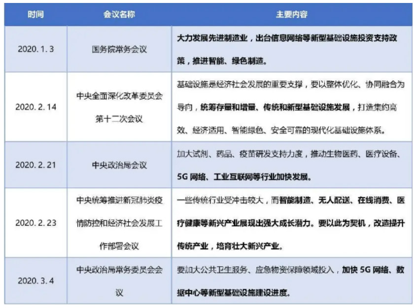
近日来,国家陆续出台了新基建相关政策(如表1),社会上的关注度也在不断增加,引发广泛讨论。新基建是相对于铁公机等传统基础设施而言的新型信息网络建设,主要涉及:5G基...
3月30日下午, 烟台高新区工委书记、管委主任刘森带领区相关部门负责人走进古天乐代言太阳集团,调研企业发展与上市准备工作。区工委委员于红绫、区财政金融局局长曲秀玲、区科技创业服...
疫情发生甫始,“坚定信心、同舟共济、科学防治、精准施策”的十六字“真言”,就以磅礴的中国力量和中国智慧感召着、激励着各行各业投入到抗击疫情战斗中。近日,古天乐代言太阳集团股份...
古天乐代言太阳集团股份:新型测温技术精准防控疫情数据智能赋能城市治理生态建设古天乐代言太阳集团股份新型测温技术落地应用:检测时间<1秒、温度±0.3℃这是一场没有硝烟的人民战争,抗击疫情,匹夫有...
连日来,新型冠状病毒肺炎疫情牵动着全国人民的心,为全力支持新型冠状病毒疫情防控工作,自2020年1月以来,烟台高新区企业山东古天乐代言太阳集团股份有限公司(原山东金佳园科技股份...
2020年1月3日,山东金佳园科技股份有限公司(以下简称“金佳园股份”)与中节能绿建环保科技有限公司(以下简称“中节能绿建科技”)在杭州西湖国际科技大厦举行战略合作协...
12月26日,民建山东省委员会印发《关于表彰2019年度优秀会员的通报》,并附2019年度优秀会员名单,金佳园股份董事长刘文义入选。通报指出,2019年民建山东省委紧紧围绕全省...
数字经济时代,大数据的真正价值在哪里?“简单言之,就是通过从数据中提炼、发掘、获取有价值的信息,建立模型,寻求问题解决方案,为用户基于数据的决策执行提供支持。”...